最新成果

当前位置: 首页 -> 科学研究 -> 最新成果 -> 正文

皮肤再生无疤痕的全新解决方案!北航樊瑜波教授团队在Biomaterials发表最新研究成果

日期:2025年05月08日阅读次数:


近日,北航国新院医工交叉科创中心首席科学家樊瑜波教授团队在Biomaterials上发表了题为Micropore structure engineering of injectable granular hydrogels via controlled liquid-liquid phase separation facilitates regenerative wound healing in mice and pigs 的最新成果。该研究利用液 - 液相分离精准调控技术,研发出具备连续微孔结构的可注射水凝胶颗粒及其弹性水凝胶支架(PPG),借助微孔结构精准调控达成伤口无瘢痕愈合,开创了组织再生的全新方案。樊瑜波教授为论文的共同通讯作者,北航国新院为第一完成单位。

 

原文链接:

http://www.sciencedirect.com/science/article/pii/S0142961225001115该研究在国家自然科学基金U20A20390等项目支持下完成。

全球每年因创伤、烧伤及外科手术引发的严重软组织损伤病例超千万例,涉及皮肤、肌肉、神经等多种组织。当前临床治疗软组织缺损仍面临组织再生难题——现有疗法多诱导纤维化瘢痕修复,导致功能丧失与外观受损双重困境。在再生医学领域,以水凝胶为代表的生物材料虽展现出促进创面愈合的潜力,却难以突破无瘢痕修复的瓶颈;传统材料在修复过程动态结构/力学性能适配、免疫响应诱导等关键再生环节仍存在显著局限。

研究团队开发了一种可促进无疤痕伤口愈合的新型的可注射水凝胶颗粒和PPG,其效果示意如图1。团队人员开发了一种独特的W/W/O双乳化方法,采用可控液 - 液相分离技术制备初级水乳液,再融入油中形成相分离微滴,经紫外光交联得到水凝胶微球。依据 Stokes 定律,调控外部 GelMA 相粘度可稳定微球形貌,在特定条件下能获取 5~40μm 连续微孔结构,适宜细胞浸润。Comsol 软件仿真证实了外部水相粘度的关键作用(图2)。

 

 

1.微孔结构工程水凝胶的制备及其促进无疤痕伤口愈合的效果示意

 

2.通过控制相分离实现微孔结构精准调控

研究团队将叠氮基团化学偶联到微凝胶表面,与多臂聚乙二醇PEG-DBCO 点击化学反应,5 分钟内制成可注射成形的PPG,通过共聚焦显微镜、扫描电镜、3D 共聚焦图像分析及流变学测试,揭示其与 NPG 凝胶在孔隙结构、孔隙度、流变特性上的差异(图3)。

 

3.PPG水凝胶支架的制备与表征

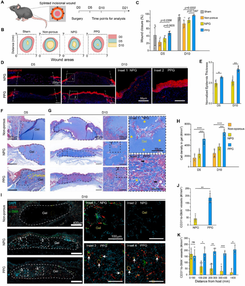
研究团队以夹板固定 C57/BL6 小鼠创面模型评估愈合进程。实验显示(图4),PPG 凝胶组较无孔凝胶组,在术后第 5 天和第 10 天创面闭合率更优。PPG 组细胞密度更高、形成完整表皮结构,细胞深度浸润,支架加速降解为新生组织提供空间,功能性血管密度是 NPG 4 倍,展现出促进血管化的优势。

 

4.PPG水凝胶在小鼠模型中促进伤口愈合和快速血管化

生物材料支架引发的免疫应答是决定组织再生效果的关键因素。如图5所示,术后第 10 天,PPG 凝胶治疗组促炎性 M1 型巨噬细胞密度仅为 NPG 对照组的 1/10,抗炎型 M2 巨噬细胞与 M1 亚群比例显著提升,PPG Treg 细胞浸润浓度达对照组 4.8 倍。组织学分析显示,Treg细胞在伤口边缘成熟愈合区的密度显著高于核心新生组织区域,印证了其在促进组织稳态重建中的空间特异性调控作用,提示 PPG 凝胶或通过调控构建利于组织再生的免疫微环境。

 

5.PPG水凝胶在小鼠模型中调节免疫反应

为评估PPG凝胶对毛囊再生的调控作用,研究团队对术后第21天的创面组织切片进行系统分析。组织学结果显示(图6):空白对照组为纤维化瘢痕,NPG 组毛囊发育受限,PPG 组成功再生毛囊。免疫荧光染色验证新生毛囊的完整形态学特征,转录组测序数据揭示了 PPG 组抑制炎性反应促进皮肤再生的生物力学基础(图7)。

 

6.PPG水凝胶在小鼠模型中促进毛囊再生

 

7.手术后第10天小鼠皮肤伤口RNA测序

为验证 PPG 凝胶临床转化潜力,研究团队在猪全层皮肤缺损模型中,将其与市售人工真皮再生基质(ADRM)对比。实验证据表明(图8),PPG凝胶通过精准调控的降解动力学与细胞外基质仿生拓扑结构,建立了利于细胞迁移/分化的动态微环境,从而在保证表皮快速修复的同时促进真皮组织的功能性再生。

 

8. PPG在猪模型中促进伤口愈合

综上所述,该研究提出基于微孔结构精准调控的水凝胶制备策略,实现皮肤创面无瘢痕再生修复。该技术体系完全摒弃外源性细胞、生长因子或生物活性分子的添加,通过物理-化学协同作用机制实现功能性皮肤组织的原位再生,不仅为皮肤再生医学提供了全新解决方案,其仿生设计理念还可延伸应用于外周神经损伤、肌肉缺损及内脏软组织创面等复杂组织修复领域,具有重要的临床转化价值和广阔的产业化前景。

 

地址:杭州市余杭区瓶窑镇双红桥街道166号

邮编:311115

版权所有:北京欧美大片ppt免费大全国新院医工科创中心